#TasteTracks

for Pringles

We used a Facebook chatbot to enable people to explore the Pringles range by creating playful, bespoke music videos.

 

Users picked a music genre, and we assigned a Pringles flavour to each one: Original to Hip Hop, Sour Cream to Pop, Texas BBQ to Rock and Paprika to Dance.

 

Then they followed the chatbot instructions, uploaded footage of some of their best dance moves, and we served them with a unique music video, which they were encouraged to share on social in order to win VIP tickets to Ibiza Rocks.

 

 

 

 

 

 

 

Pop / Pringles Sour Cream and Onion

BRIEF:

 

Engage Pringles fans with a fun summer social campaign that helps show off more of the Pringles range.

 

 

EXECUTION:

 

 

 

 

 

 

 

 

 

 

Hip Hop / Pringles Original

Examples of #TasteTracks user generated music videos:

Rock / Pringles Texas BBQ

Dance / Pringles Sweet Paprika

 

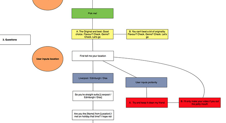
I was responsible for writing all of the copy that populated the chatbot. It needed to be playful and engaging, whilst clear and instructional; we had to keep users interested enough to stick with the experience for up to one hour.

 

Arranging the copy correctly with multiple user journeys was pretty complex! I used the diagramming programme Graffle to place the copy in the right order and share the user journeys with our developers.

 

 

 

 

 

 

 

Graffle snapshots:

Section of finished chatbot experience: